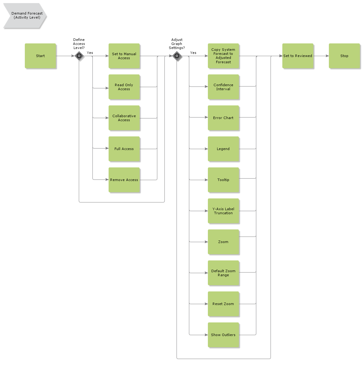
Copy System Forecast to Adjusted Forecast Demand Forecast Remove Access Publish Forecast Read Only Access Publish Forecast Full Access Publish Forecast Set to Manual Access Publish Forecast Error Chart Demand Forecast Set to Reviewed Demand Forecast Default Zoom Range Demand Forecast Legend Demand Forecast Collaborative Access Publish Forecast Reset Zoom Demand Forecast Confidence Interval Demand Forecast Zoom Demand Forecast Tooltip Demand Forecast Y-Axis Label Truncation Demand Forecast Show Outliers Demand Forecast
DemandForecast