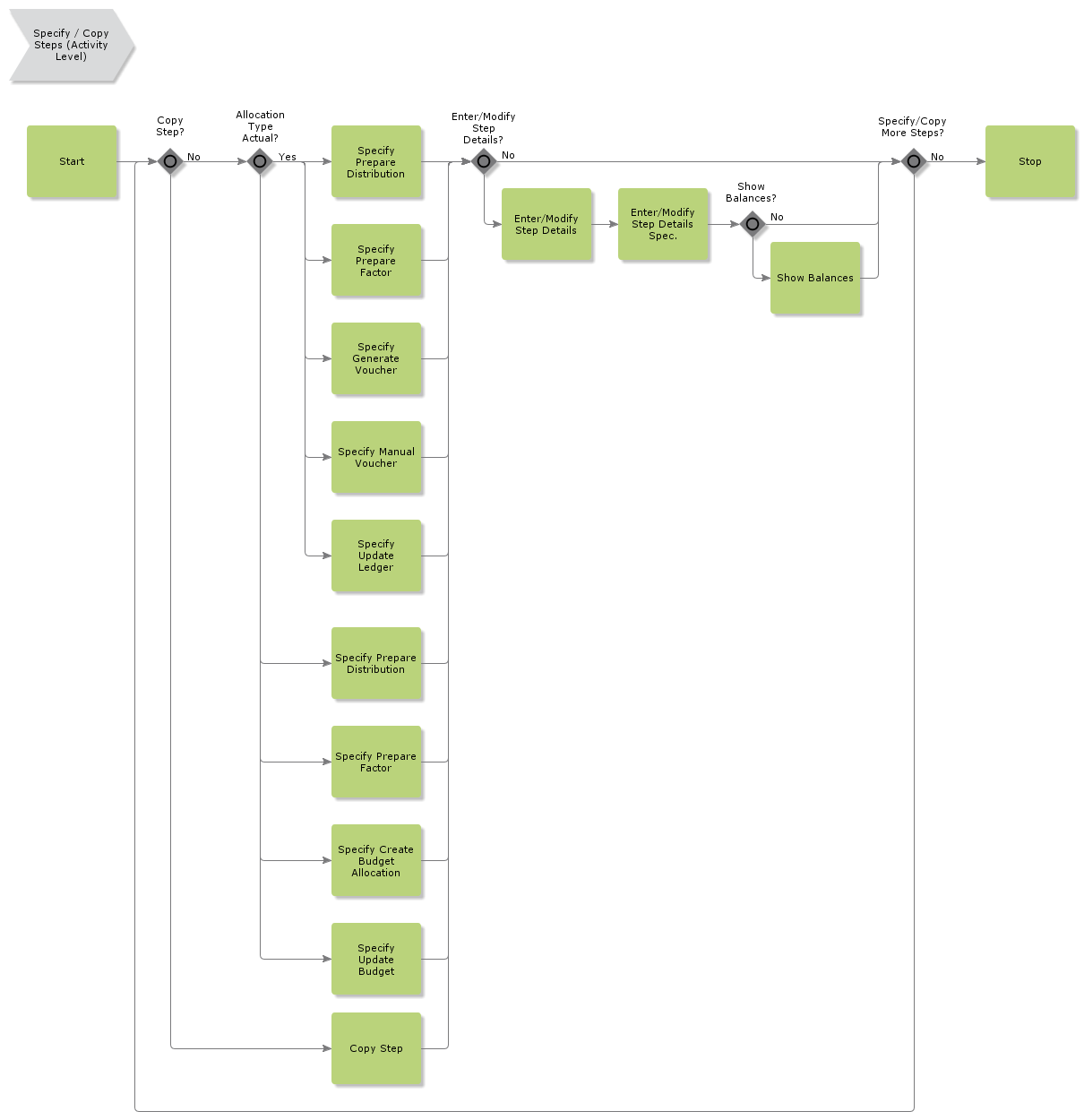
Enter Step Details Specification PCA Step Definition Specify Manual Voucher PCA Step Definition Copy Step PCA Step Definition Specify Update GL PCA Step Definition Specify Step Update Budget PCA Step Definition Enter Step Details PCA Step Definition Specify Prepare Disribution PCA Step Definition Specify Prepare Disribution PCA Step Definition Show Balances PCA Step Definition Specify Prepare Factor PCA Step Definition Specify Prepare Factor PCA Step Definition Specify Generate Voucher PCA Step Definition Specify Step Create Budget Allocation PCA Step Definition
SpecifyCopySteps