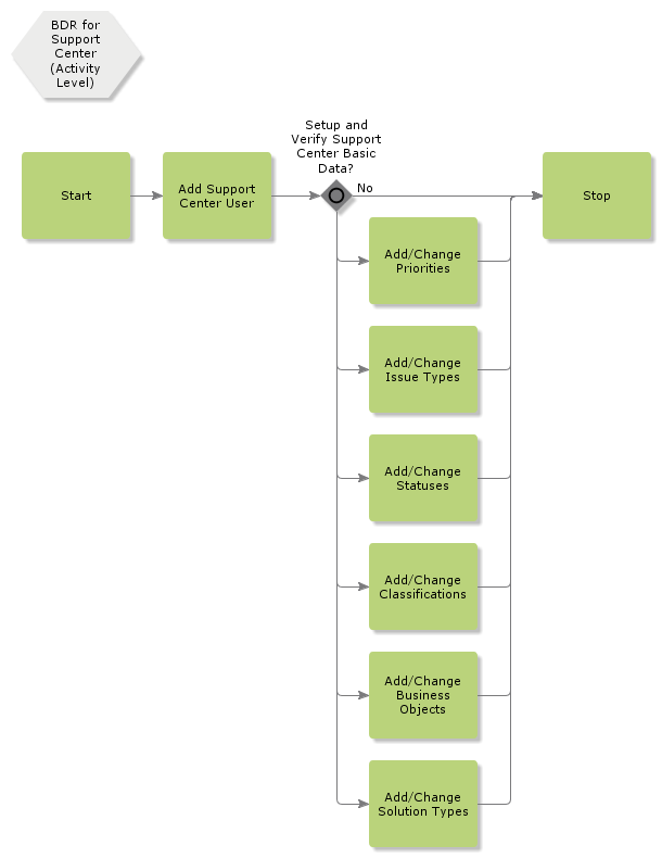
Support Center Basic Data Support Center Basic Data Support Center Basic Data Support Center Basic Data Support Center Basic Data Support Center Basic Data Support Center Basic Data
bdrforsupportcenter